Yasmeen Shakrouf, Fatima Abdalla, and Wadad Alketbi
Driver Risk Classification for Transportation Safety: A Machine Learning Approach Using Psychological, Physiological, and Demographic Factors with a Driving Simulator
We are pleased to share that the Department of Industrial Engineering and Engineering Management (IEEM) at the College of Engineering, University of Sharjah, continues to address real industrial challenges through research, student engagement, and impactful publications in prestigious journals. A recent paper has just been published in the Q1 journal Engineering Applications of Artificial Intelligence (EAAI) (Impact Factor: 8.0): Driver risk classification for transportation safety: A machine learning approach using psychological, physiological, and demographic factors with a driving simulator.This achievement was made possible through collaboration between faculty, students, and staff:
- IEEM Faculty: Dr. Malek Masmoudi (Main and Corresponding Author), Prof. Imad Alsyouf (Principal Investigator), and Prof. Ali Cheaitou.
- IEEM Students (alumni): Eng. Yasmeen Shakrouf, Fatima Abdalla, and Wadad Alketbi.
- Lab Engineer: Eng. Omar Hassan Omar (Smart Manufacturing Lab).
- Postdoctoral Researcher: Dr. Ali I. Siam (RISE Research Center).
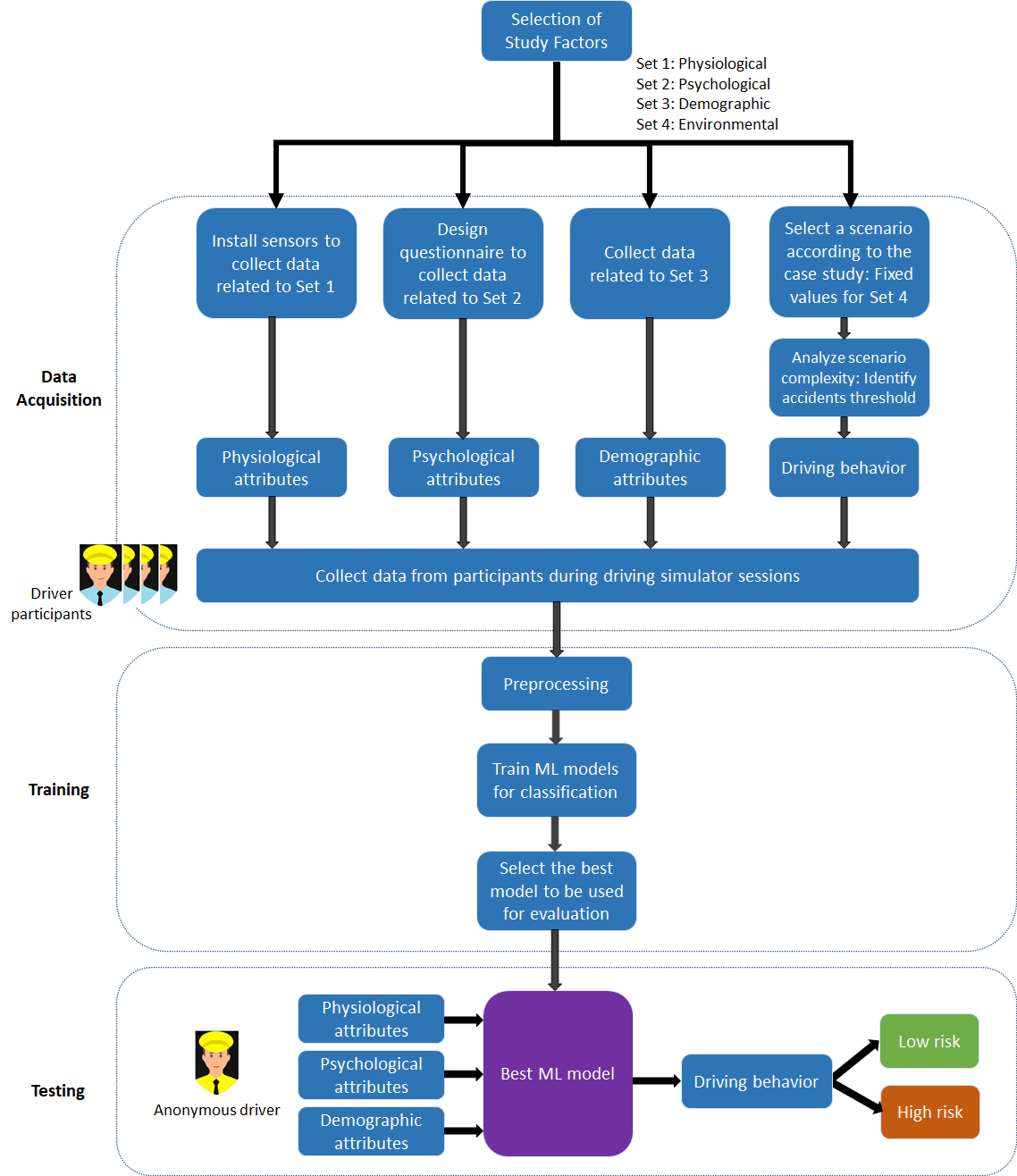
On a real problem with the taxi industry in the UAE utilizing the Smart Manufacturing Lab facilities (driving simulator). The study introduces an innovative Machine Learning framework that can support taxi companies in enhancing driver recruitment and fleet safety by identifying low-risk drivers through psychological, physiological, and demographic assessments.
- IEEM Faculty: Dr. Malek Masmoudi (Main and Corresponding Author), Prof. Imad Alsyouf (Principal Investigator), and Prof. Ali Cheaitou.
- IEEM Students (alumni): Eng. Yasmeen Shakrouf, Fatima Abdalla, and Wadad Alketbi.
- Lab Engineer: Eng. Omar Hassan Omar (Smart Manufacturing Lab).
- Postdoctoral Researcher: Dr. Ali I. Siam (RISE Research Center).
On a real problem with the taxi industry in the UAE utilizing the Smart Manufacturing Lab facilities (driving simulator). The study introduces an innovative Machine Learning framework that can support taxi companies in enhancing driver recruitment and fleet safety by identifying low-risk drivers through psychological, physiological, and demographic assessments.



